网站支持IPV6 | 无障碍阅读 | 适老化模式
当前位置: 首页 > 政府信息公开 > 法定主动公开内容 > 基层政务公开 > 财政预决算 > 财政预决算及三公经费

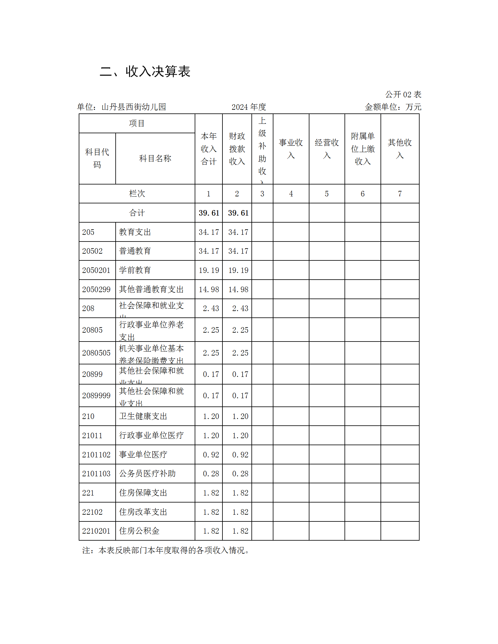
山丹县西街幼儿园2024年决算公开

索引号 6207250006/2025-00152 发文字号
关键词 发布机构 教育局
公开形式 公开目录
生成日期 2025-09-19 11:04:58 是否有效


友情链接

主办:山丹县人民政府办公室 承办:山丹县信息化工作办公室 联系我们

陇ICP备12000199号-1 甘公网安备62072502000105号 网站标识码:6207250003