国家各网站
甘肃省网站
张掖市网站
其他链接
索引号: 6207250037/2025-00189
文号: 山政办字〔2025〕2号
关键词:
发布机构: 政府办
公开形式:
公开目录:
生成日期: 2025-03-17 16:47:58
有效性:
| 索引号 | 6207250037/2025-00189 | 发文字号 | 山政办字〔2025〕2号 |
| 关键词 | 发布机构 | 政府办 | |
| 公开形式 | 公开目录 | ||
| 生成日期 | 2025-03-17 16:47:58 | 是否有效 |
山丹县人民政府办公室
关于明确全县不可移动文物安全管理责任单位的通知
各乡镇人民政府,县直有关部门,企事业及省市驻丹有关单位:
为加强全县文物保护工作,落实文物安全管理政府主体责任、文物主管部门综合监管责任和管理使用单位直接责任,根据国家文物局《关于印发文物博物馆单位文物安全直接责任人公告公示办法(试行)》(文物督发〔2020〕39号)、《关于推进文物博物馆单位文物安全直接责任人公示公告制度的通知》(文物督函〔2021〕525号)和省政府办公厅《关于印发甘肃省文物安全管
理办法的通知》(甘政办发〔2018〕10号)、省文物局《关于印发甘肃省不可移动文物安全直接责任制实施办法》(甘文局安发〔2022〕8号)文件精神,认真贯彻落实“保护第一、加强管理、挖掘价值、有效利用、让文物活起来”的新时代文物工作方针和“三管三必须”要求,按照“属地、就近、完整、在用”原则,实行文物安全责任单位公示公告。经县政府研究同意,现将山丹县150处(国保1处、省保8处、县保78处、一般文物点63处)不可移动文物安全管理直接责任单位予以公布。
各乡镇政府、有关部门单位主要负责同志为本辖区文物安全管理第一责任人,要严格落实文物保护属地管理责任,切实履行文物安全管理职责,定期组织开展文物安全检查,加强文物安全隐患排查整治工作,排查整治情况及时报送县文体广旅局。在工程项目建设开发规划选址阶段,加强项目建设用地文物资源前置审查,严格履行文物审批程序,防止文物保护范围和建设控制地带“两线”范围内,因工程建设等人为因素造成文物损毁、损坏、灭失和未批先建现象发生。对文物保护区划内盗掘文物、火灾事故、环境污染、违法违建等安全问题,由所在地乡镇及相关责任单位联合公安、消防、生态环境、文旅、自然资源等部门及时依法查处整治。县文体广旅局负责对各乡镇、相关部门承担的文物安全检查工作、保护管理情况进行跟踪问效,监督落实。
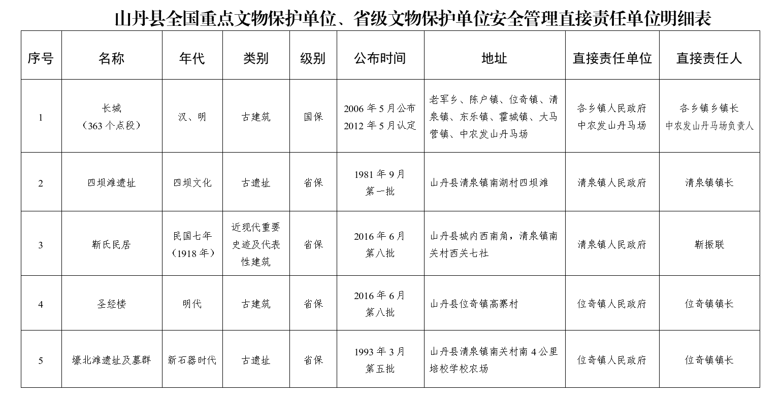
附件:1.山丹县全国重点文物保护单位、省级文物保护单位安全管理直接责任单位明细表
2.山丹县县级文物保护单位安全管理直接责任单位明细表
3.山丹县一般文物保护单位安全管理直接责任单位明细表
山丹县人民政府办公室
2025年2月28日
附件1


备注:长城及省级文物保护单位所在乡镇、管理使用单位对长城及省级文物保护单位负直接保护责任,各乡镇乡镇长、管理使用单位主要负责人为第一责任人。长城点段明细参照《甘肃省文物局关于公布全省长城保护范围的通知》(甘文局发〔2016〕149号)执行。
附件2









备注:县级文物保护单位所在乡镇、管理使用单位对县级文物保护单位负直接保护责任,各乡镇乡镇长、管理使用单位主要负责人为第一责任人。
附件3







备注:一般文物保护单位所在各乡镇村委会、管理使用单位对一般文物保护单位负直接保护责任,各村委会主任、管理使用单位主要负责人为第一责任人。
扫一扫在手机打开当前页面