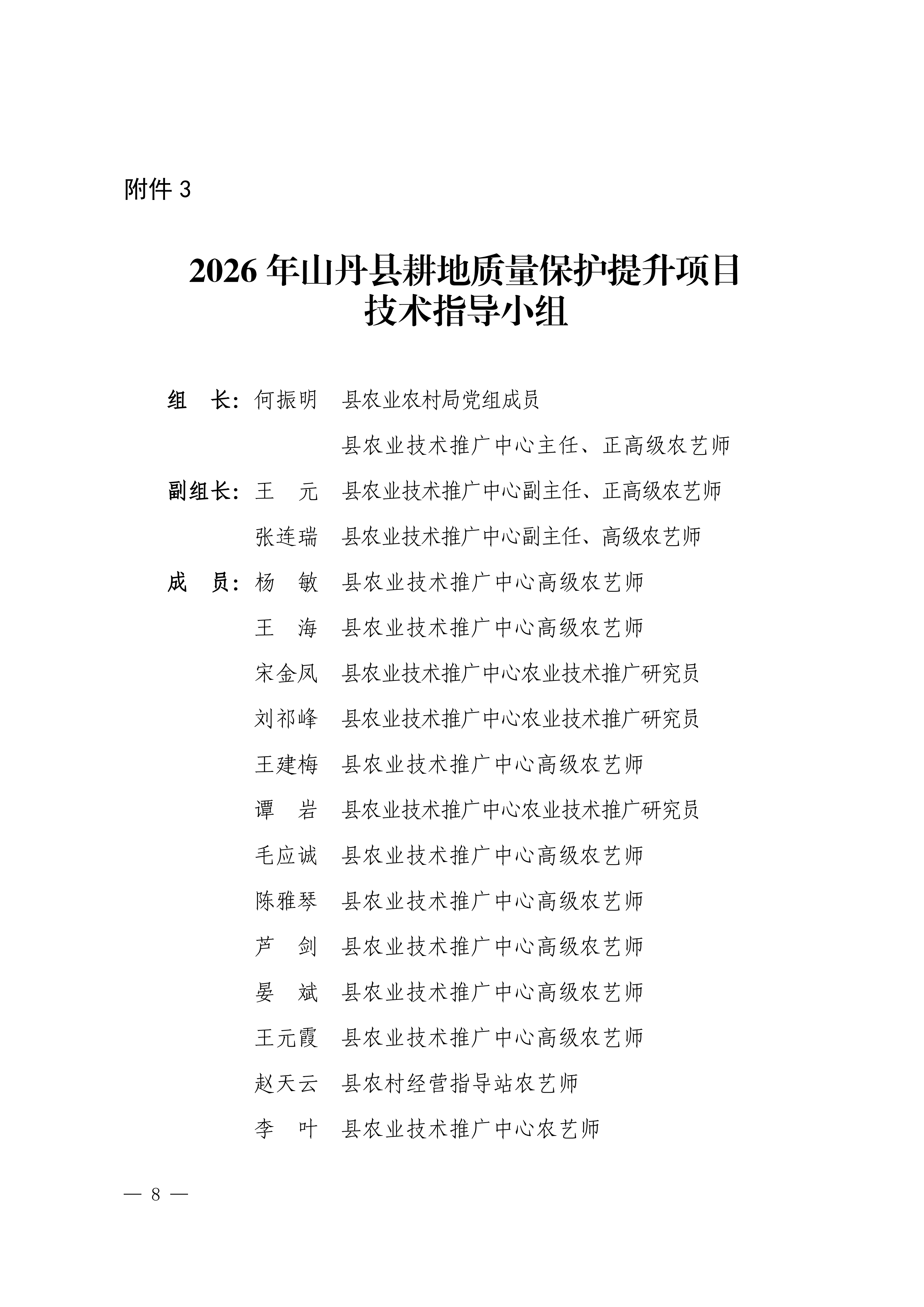
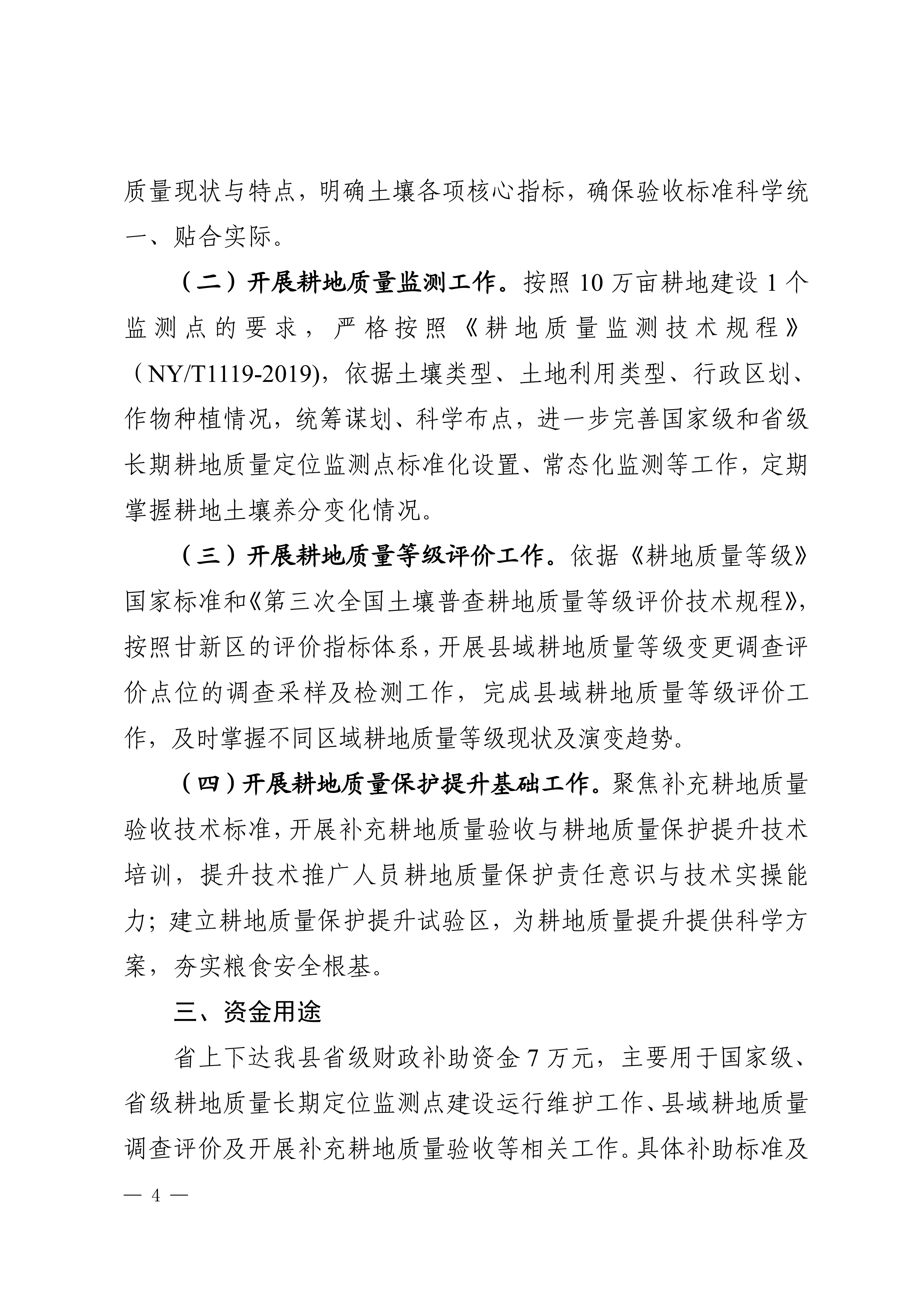
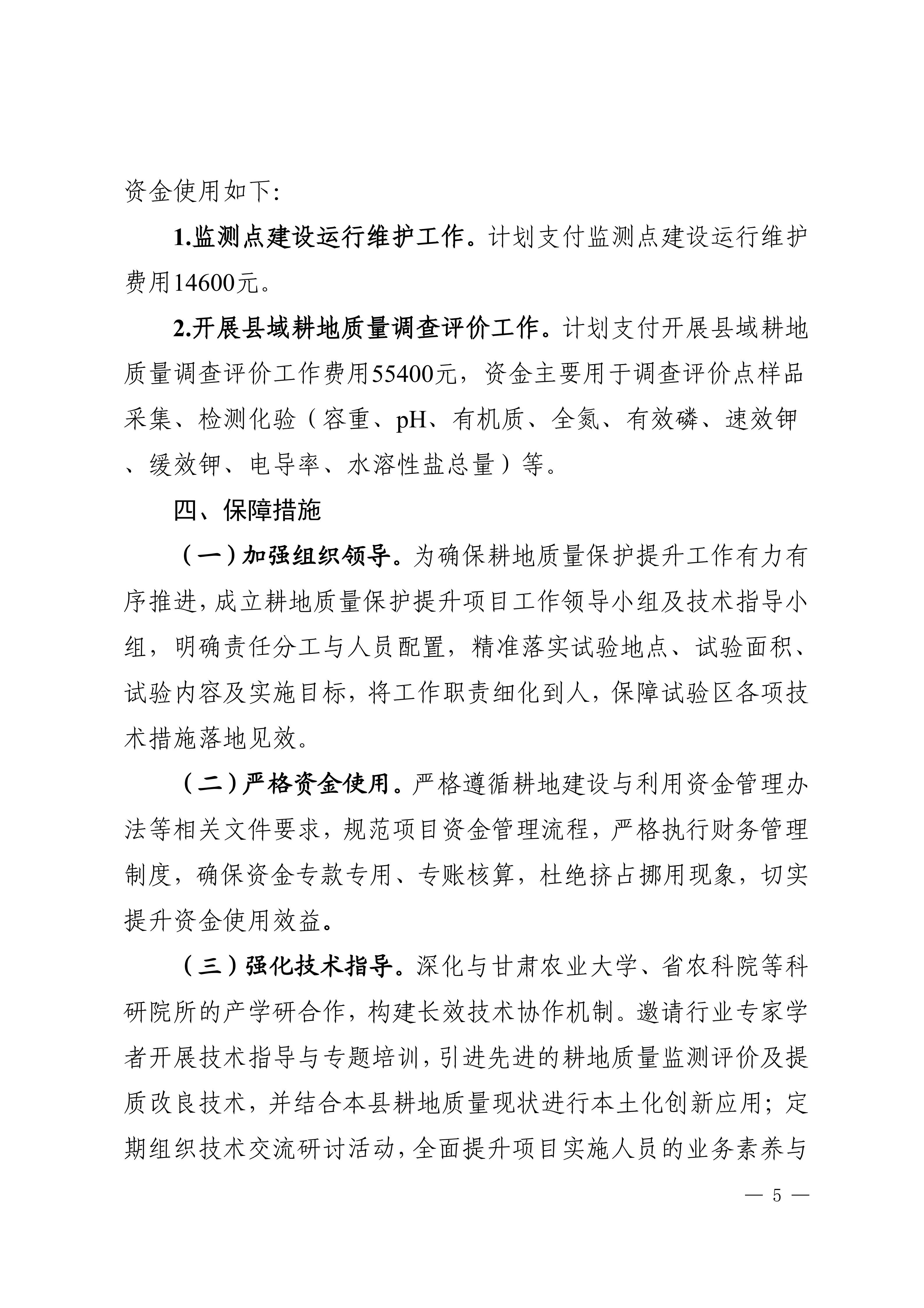
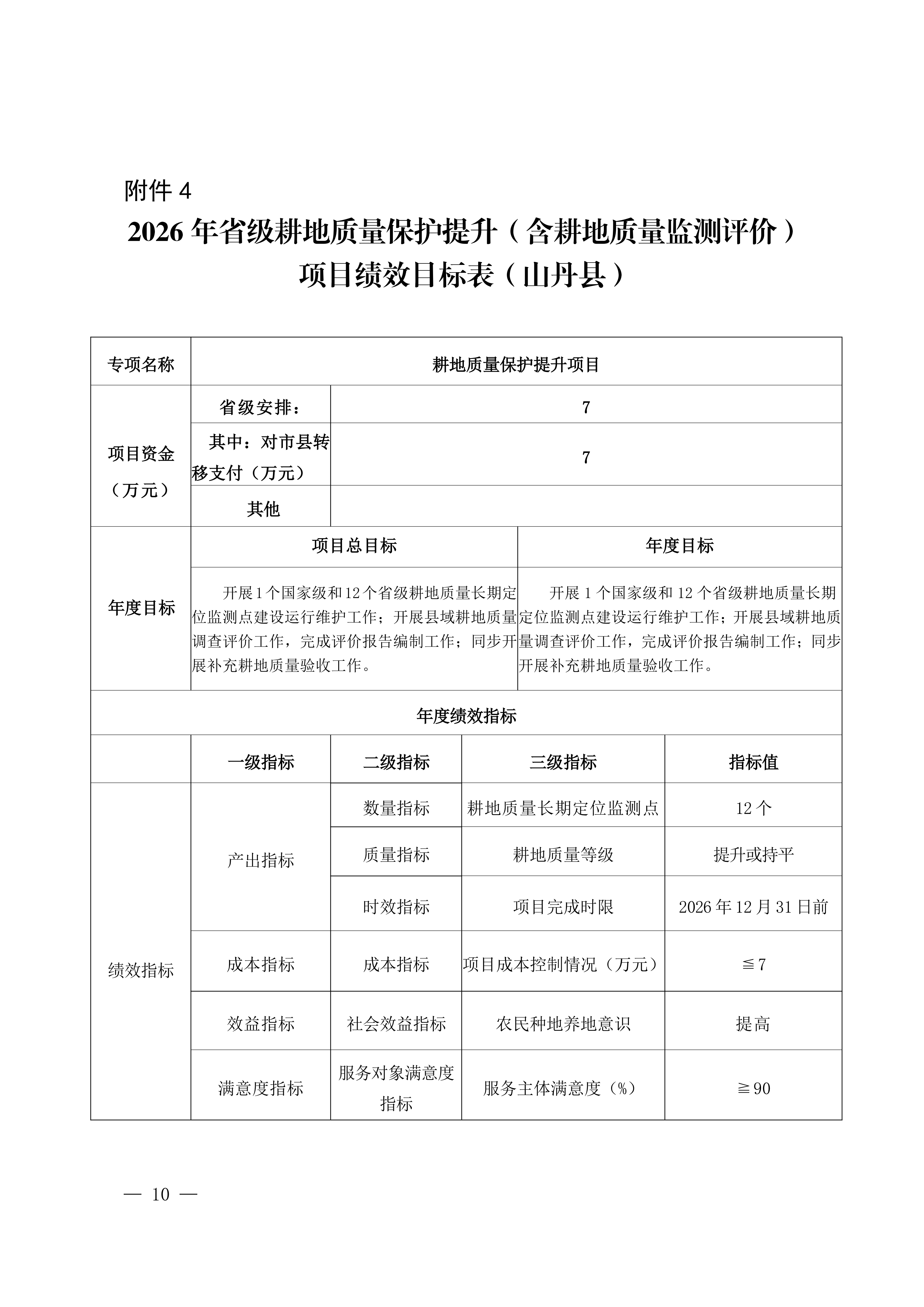
关于上报2026年山丹县耕地质量保护提升项目实施方案的报告

索引号: 6207250025/2026-00058

文号:

关键词:

发布机构: 农业农村局

公开形式: 主动公开

公开目录:

生成日期: 2026-01-29 16:55:00

有效性:

索引号 6207250025/2026-00058 发文字号
关键词 发布机构 农业农村局
公开形式 主动公开 公开目录
生成日期 2026-01-29 16:55:00 是否有效


扫一扫在手机打开当前页面